Table of Contents
UE’s Guide to Project Gorgon
PLEASE NOTE THAT THIS GUIDE CONTAINS SOME SPOILERS
If you don't know what the Project Gorgon MMO game is or just want to know what this guide is about, start HERE.
If you are brand new and want to start at the tutorial island guide click HERE.
If you are past the tutorial island, you may want to start at the Serbule section HERE. Read from start to finish then read the Serbule Hills sections HERE to learn about all the skills and Favor NPCs available to new or demo players.
If you just here for the top tips that every player should know, click HERE for those, and if you just want a guide to my recommended Work Order Run click HERE.
Otherwise, most links are listed below to relevant topics of interest in a chronological manner. If you want to read the guide from start to finish, click HERE.
If you are looking for the official wiki, it's HERE. This guide is NOT the official wiki.
Introduction, Overview, & Settings
Chronological Guide (by Location)
Anagoge Island
Serbule
Serbule Dungeons
Serbule Hills
Eltibule
Casino
Kur Mountains
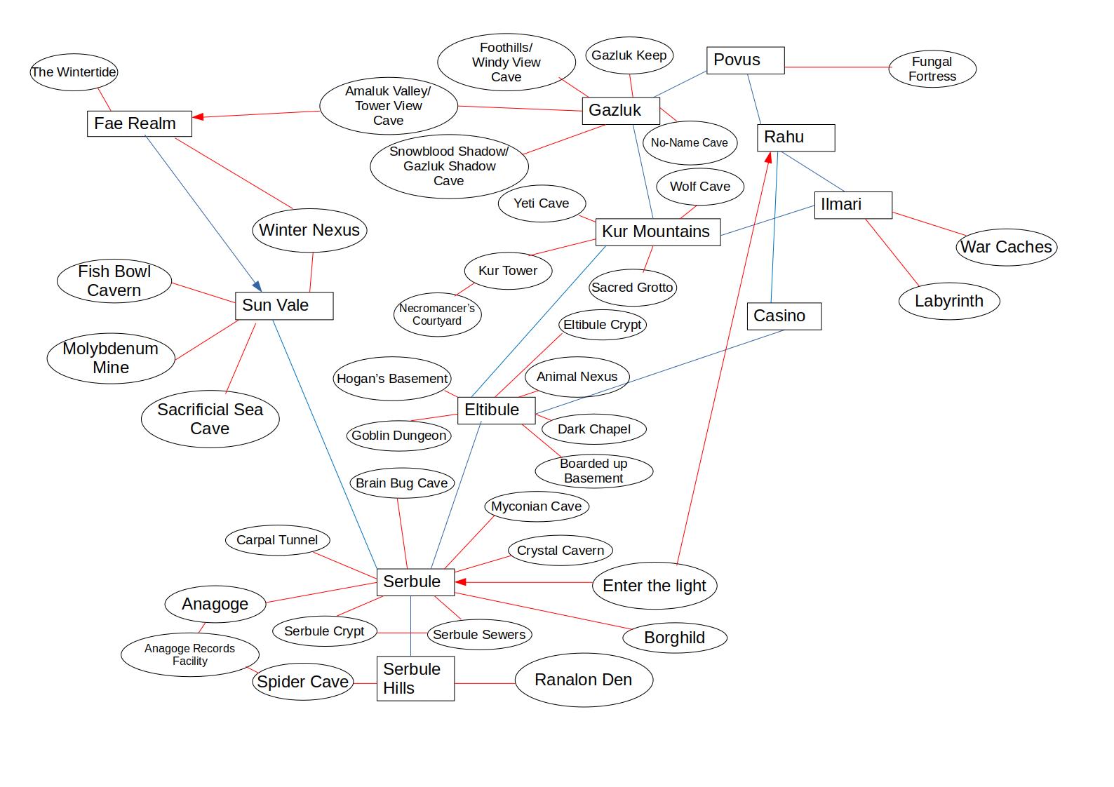
World Map
PLEASE NOTE THAT THIS IS NOT AN OFFICIAL WORLD MAP
There actually isn't a complete world map for Alharth, but I've linked one I created here if it helps. Please be aware that nothing here is completely correct, it's just a generalized map based on what info we have about the game so far. This doesn't include all the points of interest and the layout of Kur is almost certainly wrong since it's supposed to be SE of Gazluk, but this was the best I could manage and still fit all the continents into one 2d map. As-is, the world of Alharth doesn't really have a completely coherent 2d design that can be drawn correctly in a single graphic. This is just my best attempt at it.
I may be horribly marring the developers' idea of how the world looks by posting something like this, but I wanted to have something to use as a reference and this will have to suffice till we get something more official or a better idea of the design of Alharth. Also, it is entirely possible that a full map layout would spoil some intentionally obscure aspects of the world or universe (if you've ever seen the last episode of the anime Last Exile, you might know what I mean as key aspects of that world were intentionally obscure for a reason).
I'm open to changing this as needed or if there are glaring errors so contact me if you spot any. I used a free service (Inkarnate.com) to make this. If anyone wants to make an account I think I can share the map to you if you wanted to make your own version. I'd even be up to using someone else's version on this site or linking to an official wiki graphic if one exists.
There's also this map of portals/logic to the left that *is* completely accurate made by Tinlaar. What I like about this, aside from just the fact that it's more precise, is that it also has the links for both the dungeons and things like “Enter The Light” which players should be aware of as well.
Please use this one as a reference instead of the world map I made if you are still learning or need to map routes quickly. The one I made is only just to have something out there that looks nice and puts a geographical location to where some of the portals exist in each of the zones. It's not exact, but it's close enough that you should be able to find the portals that you need after you use Tinlaar's logic map to determine your initial routing.





